| 《唐山市住房和城乡建设局 关于征求<唐山开滦唐山矿历史文化街区保护规划>(征求意见稿) <唐山启新水泥厂历史文化街区保护规划>(征求意见稿) <唐山培仁历史文化街区保护规划>(征求意见稿)意见的公告》唐山市住房和城乡建设局 关于征求《唐山开滦唐山矿历史文化街区保护规划》(征求意见稿)、《唐山启新水泥厂历史文化街区保护规划》(征求意见稿)和《唐山培仁历史文化街区保护规划》(征求意见稿)意见的公告 为加强我市历史文化街区保护管理,依据《历史文化名城名镇名村保护条例》和《河北省历史文化名城名镇名村保护办法》的相关要求,我局委托上海同济规划设计研究院编制了《唐山开滦唐山矿历史文化街区保护规划》(征求意见稿)、《唐山启新水泥厂历史文化街区保护规划》(征求意见稿)和《唐山培仁历史文化街区保护规划》(征求意见稿),现向社会公众征求意见。
 公告时间:2023年10月11日—11月12日,请于公告期截止到日前将修改意见及修改依据以电子邮件、信函等形式反馈至唐山市住房和城乡建设局,并注明本人的姓名和联系方式。
 地址:唐山市路北区北新东道31号
 邮箱:tslswhbh@163.com
 电话:0315-2859702
 
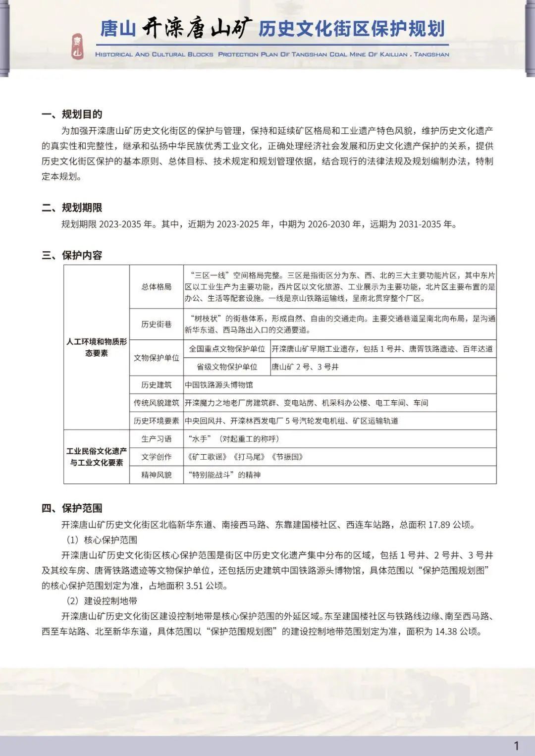
 唐山市住房和城乡建设局《唐山开滦唐山矿历史文化街区保护规划》(征求意见稿)2023年10月11日
 
   
   
   
   《唐山启新水泥厂历史文化街区保护规划》(征求意见稿)
 
   
   
   
   《唐山培仁历史文化街区保护规划》(征求意见稿)
 
   
   
   
   |